今天是2021年06月30日 星期三
简体
|
繁体
|
无障碍
首页
要闻联播
天津数港
信息公开
专题专栏
当前位置:
首页
>
天津数港
>
市数据局
> 正文
天津市数据局关于公布2025年天津市可信数据空间创新发展试点名单的通知
来源:天津市数据局
发布时间:2025-12-24
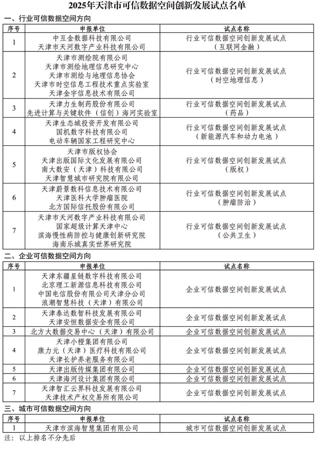
为贯彻落实《可信数据空间发展行动计划(2024—2028年)》(国数资源〔2024〕119号)有关部署,按照《关于征集2025年天津市可信数据空间创新发展试点项目的通知》工作安排,经各企业和行业组织申报、专家评审、名单公示,确定2025年天津市可信数据空间创新发展试点名单,现予公布。
附件:2025年天津市可信数据空间创新发展试点名单
天津市数据局
2025年12月23日
附件
分享到:
分享到:
QQ空间
豆瓣网
【退出页面】